Scala Hierarchy
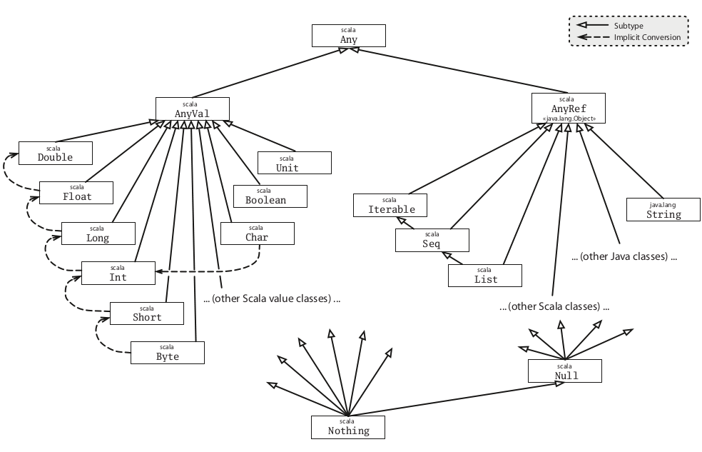
All classes extend from a common superclass called Any. Null and Nothing are common subclasses at the bottom of the hierarchy.
By default, three packages are implicitly imported for you:
- java.lang._
- scala._
- scala.Predef._
All classes extend from a common superclass called Any. Null and Nothing are common subclasses at the bottom of the hierarchy.
By default, three packages are implicitly imported for you: